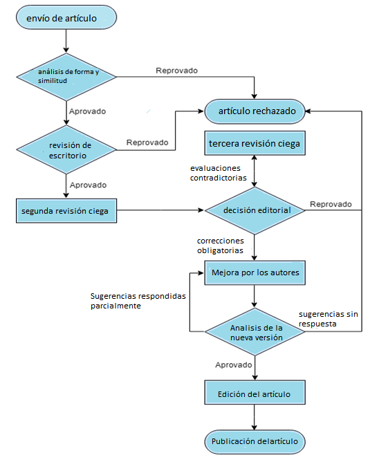
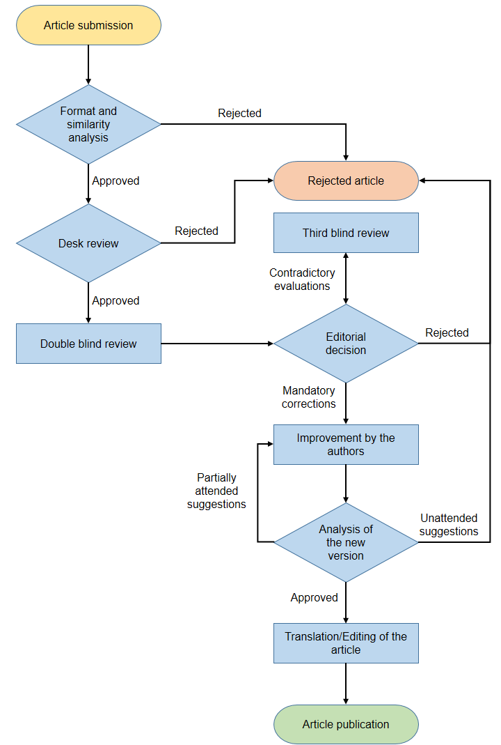
Evaluation process and editorial flow
Contextus journal, by adopting the process of prior evaluation of articles, aims to improve them through collaboration with the authors. Contextus only accepts an article for consideration if it is unpublished and is not being submitted or evaluated in another journal.
The articles' evaluation process in the journal consists of three stages:
- Preliminary and similarity analysis, which verifies the adequacy of the work to the formatting standards required by the journal and the degree of similarity between the submitted article and works already published, the latter made with the licensed use of applications with internet access;
- Evaluation called desk review, made by the editor-in-chief or associate editors, which examines the adequacy of the article to the journal's editorial line and its basic scientific quality according to the scope;
- Blind evaluation by at least two referees (double-blind review) about the article so that, based on the opinions issued, the editor-in-chief or associate editors reach a final decision on whether or not to accept it.
The author is informed about the progress of the editorial process via e-mail and through the journal's publication system.
After final approval, the article goes through a review of grammar, vocabulary, cohesion, clarity and readability. Articles submitted in Portuguese or Spanish, after being approved, are translated into English, through a translation made by a professional qualified in this type of work, whose choice and costs are the responsibility of the authors.
A summary of the editorial flow of the articles can be viewed in the flowchart below:








1.jpg)



1.jpg)

1.jpg)



.jpg)



1.jpg)

1.jpg)


1.jpg)

1.jpg)
1.jpg)
2.png)




2.jpg)
1.jpg)




1.jpg)


1.jpg)
1.jpg)